
도민방송 문성호기자 | 중소벤처기업부는 벤처투자조합의 자금 유동성 제고 및 재투자 활성화를 위해 중간배분 절차 간소화 조항을 포함한 ‘벤처투자조합 등록 및 관리규정’ 개정안을 26일부터 시행한다고 밝혔다.
1. 원활한 재투자를 위해, 벤처투자조합의 중간배분 절차 간소화
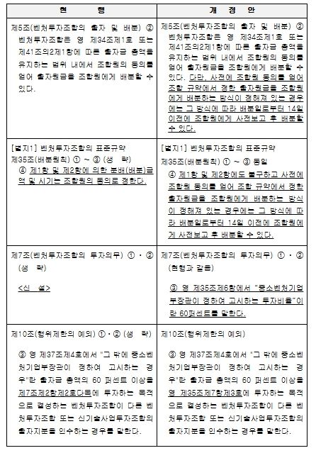
기존 벤처투자조합은 출자금 중간배분 시마다 조합원 동의를 의무로 하고 있어, 소액 회수금의 출자자 배분에도 매번 조합원 총회 승인을 필요로 하는 등 복잡하고 장시간이 소요되는 어려움이 있었다.
중기부는 이번 개정안을 통해 벤처투자조합 규약에 사전에 정한 출자금 배분 방식이 있는 경우, 14일 이전에 조합원에게 사전보고 후 배분할 수 있도록 허용한다. 이를 통해 벤처투자조합의 중간배분 절차를 간소화하여 원활한 재투자를 유도하고, 벤처투자 자금의 유동성을 높이는 데 기여할 것으로 기대된다.
2. 인수합병(M&A) 벤처펀드의 상장기업 투자 한도 확대
벤처투자 회수시장 활성화를 위해 ‘역동적 벤처투자 생태계 조성 방안 (‘22)’에서 인수합병(M&A) 벤처펀드의 상장법인 투자 한도 확대 (기존: 펀드 출자금액의 20%)를 발표한 바 있다. 이에 따라, 현재 「벤처투자 촉진에 관한 법률」 시행령에 위임되어 있는, 중소·벤처기업 인수·합병을 목적으로 결성한 벤처투자조합의 상장법인 투자 한도를 60%로 규정한다. 이에 따라 인수합병(M&A)펀드의 인수·합병 방식을 유연화하여 회수 활성화와 투자자금 선순환 구조를 강화하는 중요한 계기가 될 것으로 보인다.
김봉덕 벤처정책관은 "이번 벤처투자조합 등록 및 관리규정 개정안의 시행으로 벤처투자조합의 자금 운용 유연성이 증대되어 더욱 건강하고 역동적인 벤처투자 환경이 조성될 것"이라며, "앞으로도 현장의 의견을 경청하여 벤처투자 생태계 발전을 위한 제도 개선에 지속적으로 노력하겠다"고 밝혔다.
[뉴스출처 : 중소벤처기업부]













